市长信箱

关于汽车“4S”店贸易城项目疑问咨询

浏览量:5780次

尊敬的领导

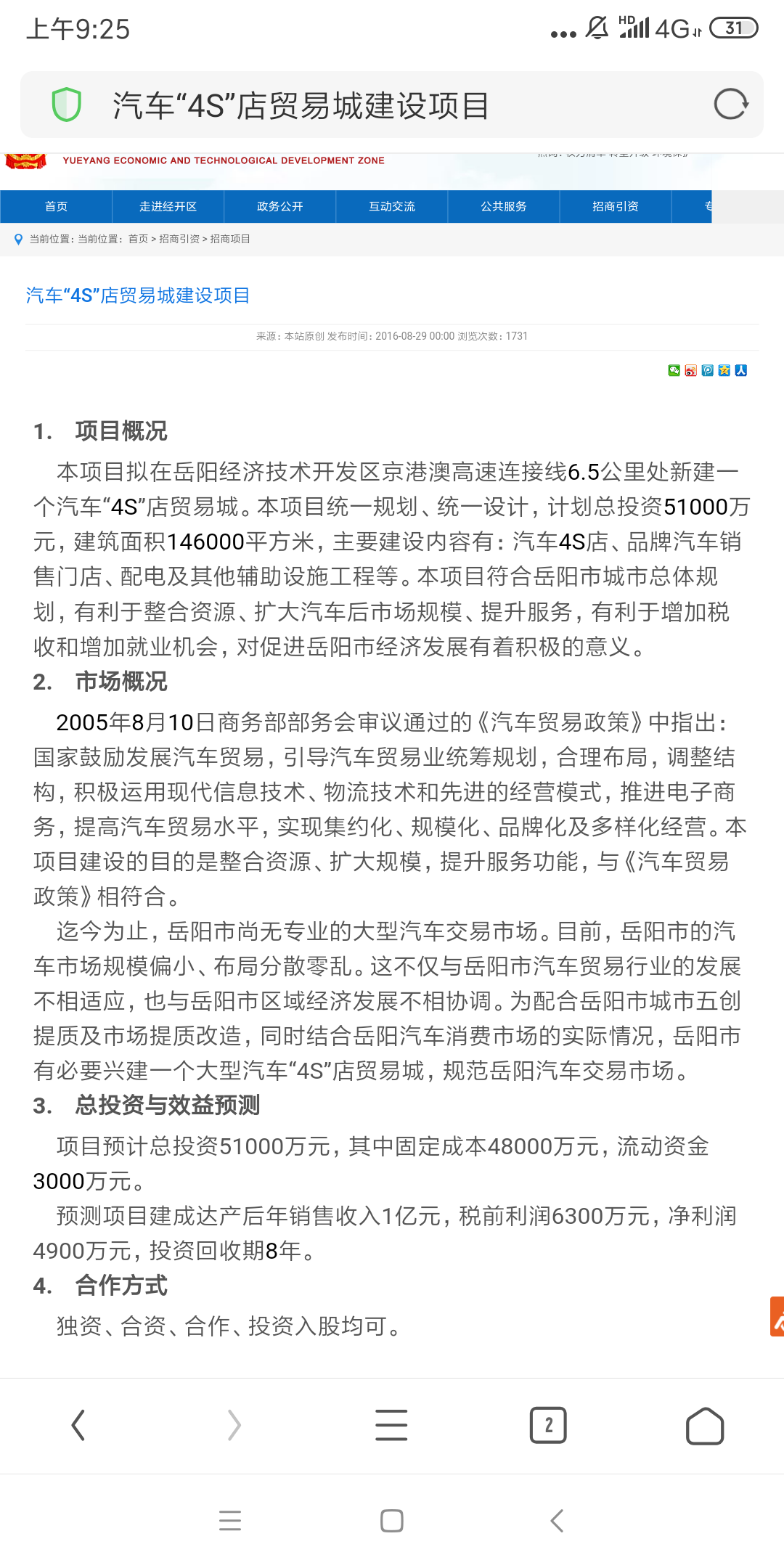
您好,我是一名汽车后市场创业大学生,经开区政府在2016年8月招商项目中提提出汽车“4S”店贸易城建设项目,将汽车4S店规划到经开区经港澳高速连接线6.5公里处,旨在整合资源、扩大汽车后市场规模,增加税收就业机会,我深以为然,觉得岳阳汽车后市场发展大有作为,可是这几年来并没有按照规划进行,民间流传4S店要搬到临港,并且已然规模化,加上临港汽车城的建立,让人觉的经开区政府对此项目的规划只是空谈,让不少经开区汽车后市场从而人员感到沮丧,许多人认为虽然有南翔万商、汽配城的开发也难以挽回汽车后市场北移的趋势,并且对经开区政府的此规划充满了疑问,所以我想咨询下经开区政府对汽车“4S”店贸易城建设项目还会进行吗?政府对汽车4S店及汽车后市场的今后的规划是怎样的?

写信人:小聂

写信时间:2019-06-16

附件1:QQ图片20190616102310.png

写 信 人:聂晓晟
写信时间:2019-06-16 10:54:39
信件回复:

网友您好:

信件已收悉,据了解,汽车“4S”店贸易城建设项目即汇一汽配项目,项目一期投资2.6亿元,建设用地100亩,项目总建筑面积50万平方米,建设有汽配大市场等服务业态,目前已完成三标段8栋的楼层封顶。

特此回复

回复部门:岳阳经济技术开发区管理委员会
回信时间:2019-06-18 15:38:56
满 意 度:
信件回复 满意度调查 查看满意度调查汇总 >>

回复内容评价:

(非常满意)

回复速度评价:

(非常满意)