当前位置: 首页 > 新闻资讯 > 通知公告
 
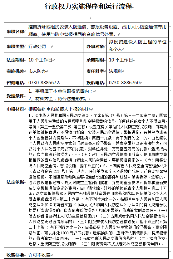
擅自拆除或阻扰安装人防通信、警报设备设施、占用人民防空通信专用频率、使用与防空警报相同的音响信号处罚实施程序和运行流程
编稿时间: 2016-11-22 12:24 来源: 岳阳市人防办  
 




 
 
打印本页
关闭窗口