当前位置: 首页 > 新闻资讯 > 通知公告
 
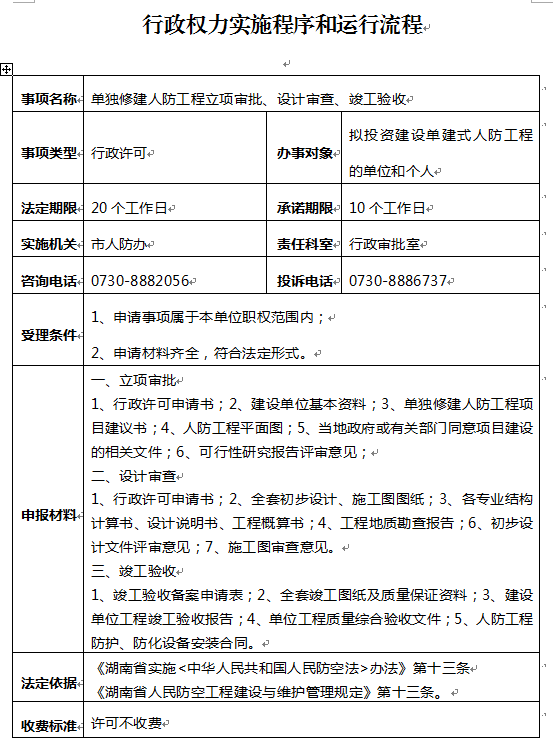
单独修建人防工程立项审批、设计审查、竣工验收行政权力实施程序和运行流程
编稿时间: 2016-11-22 11:21 来源: 岳阳市人防办  
 




 
 
打印本页
关闭窗口